Tuberkulosis (TBC) adalah penyakit infeksi yang disebabkan oleh bakteri Mycobacterium tuberculosis (MTB) yang menyerang paru-paru dan organ tubuh lainnya. TBC merupakan salah satu penyakit yang menjadi masalah kesehatan global, terutama di negara-negara berkembang. Menurut data WHO, pada tahun 2020, terdapat sekitar 10 juta kasus TBC baru dan 1,4 juta kematian akibat TB di seluruh dunia.
Untuk mengatasi penyakit ini, diperlukan manajemen TBC yang tepat dan efektif, mulai dari diagnosis, pengobatan, hingga pencegahan. Namun, manajemen TBC tidaklah mudah, karena terdapat berbagai tantangan yang dihadapi, seperti resistensi bakteri terhadap obat anti-TBC (OAT), keterbatasan sumber daya kesehatan, dan kurangnya kesadaran masyarakat tentang TBC.
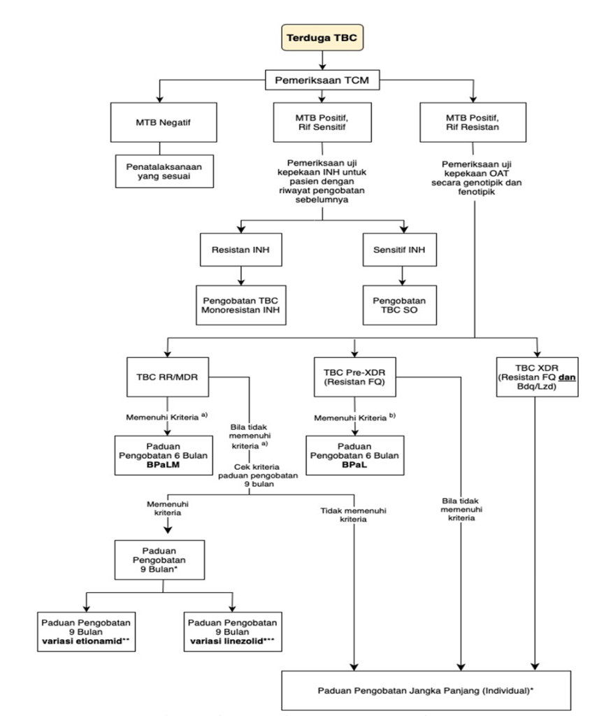
Lalu, bagaimana sebenarnya proses manajemen TBC secara klinis? Apa saja langkah-langkah yang harus dilakukan oleh dokter dan pasien dalam menghadapi penyakit ini? Untuk menjawab pertanyaan tersebut, mari kita lihat diagram alir proses manajemen TBC yang dibuat oleh Kementerian Kesehatan Republik Indonesia berikut ini:

Diagram ini menjelaskan secara singkat dan sistematis tentang langkah-langkah yang harus diambil dalam manajemen TBC, yaitu:
- Pemeriksaan Pasien: Langkah pertama adalah melakukan pemeriksaan pasien yang diduga menderita TBC dengan menggunakan metode TCM (Tuberculosis Culture Method) yang dapat mendeteksi keberadaan bakteri MTB dan resistensinya terhadap obat Rifampisin (Rif), salah satu obat utama dalam pengobatan TBC.
- MTB Negatif: Jika hasil TCM menunjukkan bahwa pasien tidak terinfeksi MTB, maka pasien dapat diberikan penatalaksanaan yang sesuai dengan kondisinya, misalnya antibiotik, anti-inflamasi, atau imunomodulator. Pasien juga harus tetap menjaga kesehatan dan kebersihan diri, serta menghindari kontak dengan penderita TBC.
- MTB Positif, Rif Sensitif: Jika hasil TCM menunjukkan bahwa pasien terinfeksi MTB yang sensitif terhadap Rif, maka pasien dapat diberikan pengobatan TB standar obat oral (SO) yang terdiri dari empat obat, yaitu Rif, Isoniazid (INH), Pirazinamid (PZA), dan Etambutol (EMB) selama 6 bulan. Pengobatan ini bertujuan untuk membunuh bakteri MTB dan mencegah resistensi obat. Pasien harus minum obat secara teratur dan tepat dosis, serta melakukan pemeriksaan ulang secara berkala untuk memantau perkembangan penyakitnya.
- MTB Positif, Rif Resistan: Jika hasil TCM menunjukkan bahwa pasien terinfeksi MTB yang resisten terhadap Rif, maka pasien harus dilakukan pemeriksaan uji kepekaan OAT secara genotipik dan fenotipik untuk mengetahui jenis dan tingkat resistensi bakteri terhadap obat-obat lain. Berdasarkan hasil uji kepekaan OAT, pasien dapat diklasifikasikan menjadi beberapa kategori, yaitu:
- TB Resisten Rifampisin (RR) atau TBC Multiresisten (MDR): Pasien terinfeksi MTB yang resisten terhadap Rif dan INH, dua obat utama dalam pengobatan TBC. Pasien ini harus diberikan paduan pengobatan 9 bulan yang terdiri dari bedaquiline (Bdq), linezolid (Lza), levofloxacin (Lfx), clofazimine (Cfz), dan sikloserin (Cs). Pengobatan ini bertujuan untuk mengatasi resistensi bakteri dan mengurangi risiko terjadinya TB Ekstensif Resisten (XDR).
- TB Pra-Ekstensif Resisten (Pre-XDR): Pasien terinfeksi MTB yang resisten terhadap Rif, INH, dan fluoroquinolone (FQ), salah satu obat golongan kedua dalam pengobatan TBC. Pasien ini harus diberikan paduan pengobatan 9 bulan yang sama dengan TB RR/MDR, tetapi dengan variasi linezolid, yaitu mengganti linezolid dengan obat lain yang masih sensitif, misalnya etionamid (Eto) atau prothionamid (Pto). Pengobatan ini bertujuan untuk mengatasi resistensi bakteri dan mengurangi risiko terjadinya TB XDR.
- TB Ekstensif Resisten (XDR): Pasien terinfeksi MTB yang resisten terhadap Rif, INH, FQ, dan salah satu obat injeksi kedua (Bdq atau Lza), yang merupakan obat terakhir dalam pengobatan TB. Pasien ini harus diberikan paduan pengobatan jangka panjang (individual) yang disesuaikan dengan hasil uji kepekaan OAT dan ketersediaan obat, misalnya delamanid (Dlm), imipenem (Imp), meropenem (Mpm), amikacin (Amk), kanamisin (Km), atau kapreomisin (Cm). Pengobatan ini bertujuan untuk mengatasi resistensi bakteri dan mengurangi risiko kematian akibat TB.
Itulah gambaran singkat tentang proses manajemen TB secara klinis. Semoga artikel ini dapat memberikan informasi yang bermanfaat bagi Anda yang ingin mengetahui lebih lanjut tentang penyakit ini. Jika Anda memiliki pertanyaan atau keluhan terkait dengan TB, Anda dapat berkonsultasi dengan dokter keluarga Anda atau melalui platform online seperti Halodoc atau Klikdokter. Jangan lupa juga untuk selalu menjaga kesehatan dan kebersihan diri, serta menerapkan protokol kesehatan untuk mencegah penularan TB.
Sumber:
: Kementerian Kesehatan Republik Indonesia. Pedoman Nasional Pengendalian Tuberkulosis. Jakarta: Kementerian Kesehatan Republik Indonesia; 2019. : World Health Organization. WHO consolidated guidelines on drug-resistant tuberculosis treatment. Geneva: World Health Organization; 2019. : World Health Organization. WHO treatment guidelines for isoniazid-resistant tuberculosis. Geneva: World Health Organization; 2018.

Tinggalkan komentar