Pengantar
Skrotum akut merupakan salah satu kondisi darurat dalam bidang urologi yang memerlukan penanganan segera. Kondisi ini dapat dialami oleh pria dari berbagai kelompok usia, mulai dari bayi hingga dewasa. Memahami skrotum akut dengan baik sangat penting, karena keterlambatan diagnosis dan penanganan dapat berakibat fatal, termasuk kehilangan testis yang permanen.
Memahami Skrotum Akut
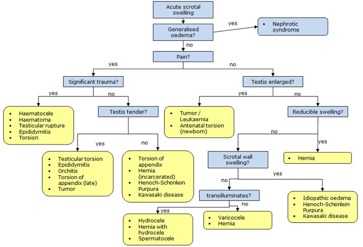
Skrotum akut didefinisikan sebagai konstelasi gejala berupa nyeri mendadak, pembengkakan, dan nyeri tekan pada area skrotum atau isi di dalamnya. Organisasi urologi Eropa menganggap kondisi ini sebagai kegawatdaruratan urologi pediatrik, meskipun sebenarnya dapat terjadi pada semua kelompok usia. Para ahli dari American Urological Association bahkan menyebutnya sebagai kondisi yang setara dengan “akut abdomen” dalam ilmu bedah umum.
Tiga penyebab tersering skrotum akut adalah torsio testis, torsio apendiks testis, dan epididimitis atau epididimo-orkitis. Masing-masing kondisi memiliki karakteristik dan penanganan yang berbeda, sehingga kemampuan membedakan ketiga kondisi ini menjadi kunci keberhasilan penatalaksanaan.

Seberapa Sering Skrotum Akut Terjadi?
Data spesifik mengenai angka kejadian skrotum akut sebagai keluhan utama di unit gawat darurat masih terbatas. Namun, keluhan genitourinaria pada pria diperkirakan mencakup 0,5 hingga 2,5 persen dari seluruh kunjungan ke unit gawat darurat. Yang perlu diwaspadai adalah insiden torsio testis yang mencapai satu kasus per empat ribu pria, dengan kecenderungan menurun seiring bertambahnya usia.
Pada anak-anak, penyebab tersering adalah torsio apendiks testis dan torsio testis itu sendiri. Sementara pada pria dewasa, epididimitis menjadi penyebab paling umum dengan lebih dari 600.000 kasus per tahun di Amerika Serikat. Memahami perbedaan pola ini penting untuk mengarahkan diagnosis awal.
Berbagai Penyebab Skrotum Akut
Penyebab skrotum akut dapat dikelompokkan berdasarkan mekanisme yang mendasarinya. Kelompok pertama adalah kondisi iskemia atau kekurangan aliran darah, yang mencakup torsio testis, torsio apendiks testis, dan infark testis akibat berbagai sebab seperti hidrokel yang menekan atau cedera pada korda spermatika.
Kelompok kedua adalah trauma, baik tumpul maupun penetrasi, yang dapat menyebabkan ruptur testis, hematoma, atau hematokel. Kelompok ketiga adalah kondisi infeksi seperti epididimitis akut, epididimo-orkitis, orkitis akut, abses, hingga infeksi gangrenosa yang dikenal sebagai gangren Fournier.
Selain itu, terdapat kelompok kondisi inflamasi non-infeksi seperti vaskulitis pada Henoch-Schonlein Purpura, hernia inguinalis yang mengalami inkarserasi atau strangulasi, serta kejadian akut pada kondisi kronis seperti ruptur spermatokel, perdarahan hidrokel, atau komplikasi tumor testis.
Prinsip Dasar Penatalaksanaan
Pendekatan terhadap skrotum akut mirip dengan penanganan “akut abdomen”. Pertanyaan utama yang harus dijawab adalah apakah pasien memerlukan intervensi bedah atau tidak. Anamnesis dan pemeriksaan fisik yang cermat menjadi kunci diagnosis dan panduan pengambilan keputusan.
Pemeriksaan pencitraan seperti ultrasonografi Doppler berfungsi sebagai pelengkap, bukan pengganti penilaian klinis. Dokter harus mampu menyeimbangkan antara potensi morbiditas dari eksplorasi bedah dengan risiko melewatkan diagnosis yang memerlukan tindakan pembedahan. Dalam konteks ini, tingkat eksplorasi bedah negatif yang kecil namun nyata dapat diterima demi meminimalkan risiko kehilangan testis.
Pendekatan Diagnosis Sistematis
Anamnesis yang Komprehensif
Proses diagnosis dimulai dengan anamnesis yang detail. Dokter perlu menanyakan onset dan durasi nyeri, apakah nyeri bersifat kontinyu atau intermiten, serta ada tidaknya riwayat peningkatan aktivitas fisik, olahraga berat, atau trauma langsung. Tanda-tanda eksternal seperti pembengkakan, discharge uretra, kemerahan, ruam, atau perubahan warna kulit juga penting untuk digali.
Gejala penyerta seperti demam, disuria, frekuensi berkemih meningkat, urgensi, hematospermia, nyeri perut, nyeri punggung, atau penurunan berat badan dapat memberikan petunjuk diagnostik tambahan. Kondisi komorbid seperti diabetes melitus, gagal jantung kongestif, atau kondisi imunodefisiensi juga perlu diidentifikasi.
Riwayat seksual pasien, termasuk jumlah dan jenis kelamin pasangan, penggunaan kondom, serta riwayat infeksi menular seksual, sangat relevan terutama pada pria muda. Informasi ini membantu mengarahkan diagnosis ke arah epididimitis yang disebabkan infeksi menular seksual.
Pemeriksaan Fisik yang Teliti
Pemeriksaan fisik dimulai dengan inspeksi visual pada abdomen, lipat paha, penis, dan skrotum. Dokter mencari adanya ruam, ulkus, asimetri skrotum yang abnormal, atau posisi horizontal testis yang dapat mengindikasikan torsio. Palpasi dilakukan pada skrotum, perineum, dan paha untuk mendeteksi krepitasi atau emfisema subkutan yang mungkin menunjukkan infeksi nekrotisans.
Palpasi isi skrotum dilakukan untuk menilai ukuran relatif testis, ada tidaknya massa intratestikular, dan kemungkinan hernia. Pemeriksaan refleks kremasterik juga penting, meskipun tidak selalu dapat diandalkan karena dapat absent pada lebih dari 30 persen pria normal tanpa patologi.
Pada kasus torsio testis akut, sering ditemukan testis yang “high-riding” atau posisinya lebih tinggi dan asimetris, disertai hilangnya refleks kremasterik ipsilateral. Namun, tanda ini tidak universal pada semua kasus.
Pemeriksaan Penunjang
Pemeriksaan laboratorium meliputi hitung darah lengkap, urinalisis dengan mikroskopi, kultur urin, dan swab uretra untuk gonore dan klamidia bila dicurigai infeksi. Ultrasonografi Doppler skrotum merupakan pemeriksaan pencitraan pilihan dengan sensitivitas 96-100 persen dan spesifisitas 84-95 persen.
Pada torsio testis, USG menunjukkan testis yang membesar, homogen, hipoechoic dengan aliran darah yang absent. Torsio korda spermatika dapat memperlihatkan tanda “whirlpool” atau “snail”. Sementara pada kasus infeksi, terdapat peningkatan aliran darah ke testis atau epididimis. MRI memiliki sensitivitas 93 persen dan spesifisitas 100 persen, namun terbatas oleh ketersediaan dan waktu yang dibutuhkan.
Torsio Testis: Darurat Vaskular Sejati
Anatomi dan Patofisiologi
Testis normalnya diselubungi oleh tunika vaginalis yang melekat pada permukaan posterior testis, membatasi mobilitasnya dalam skrotum. Pada beberapa pasien, terdapat kelainan kongenital berupa perlekatan tunika vaginalis yang terlalu tinggi, memungkinkan testis berputar bebas pada korda spermatika dalam tunika vaginalis. Kondisi ini dikenal sebagai deformitas bell-clapper yang terjadi pada sekitar 12 persen pria dan merupakan faktor risiko utama torsio testis.
Ketika testis mengalami torsio atau terpuntir pada korda spermatikanya, terjadi oklusi vena dan kongesti, diikuti dengan iskemia arterial dan infark testis. Proses ini berlangsung progresif dan sangat time-sensitive.
Manifestasi Klinis dan Diagnosis
Torsio testis paling sering terjadi pada anak-anak dan remaja, namun harus selalu dipertimbangkan pada setiap kasus nyeri skrotum akut pada usia berapa pun. Onset nyeri biasanya mendadak dan berat, disertai pembengkakan. Kondisi ini dapat didahului oleh trauma atau aktivitas fisik, namun juga dapat terjadi tanpa pencetus yang jelas.
Pasien biasanya afebrile dan tidak memiliki gejala iritatif berkemih. Urinalisis dan hitung sel darah putih umumnya normal, meskipun pada torsio yang sudah lanjut dapat terjadi peningkatan leukosit sebagai respons inflamasi. Refleks kremasterik sering absent dan elevasi skrotum tidak memberikan perbaikan gejala.
Ultrasonografi Doppler yang menunjukkan testis membesar, homogen, dan hipoechoic tanpa aliran darah mendukung diagnosis torsio testis. Namun, pemeriksaan ini hanya dilakukan jika tersedia dengan cepat dan tidak menunda tindakan definitif.
Penatalaksanaan dan Prognosis
Torsio testis merupakan darurat vaskular sejati yang memerlukan eksplorasi bedah dan detorsio segera. Detorsio manual tanpa anestesi dapat dicoba dengan memutar testis ke arah luar. Keberhasilan ditandai dengan hilangnya nyeri secara immediate.
Yang paling krusial adalah faktor waktu. Koreksi dalam waktu empat hingga enam jam sejak onset memberikan tingkat preservasi testis yang sangat baik, mendekati 100 persen. Namun, jika detorsio dilakukan setelah 12 jam, tingkat viabilitas hanya 20 persen, dan setelah 24 jam, tidak ada viabilitas sama sekali.
Setelah detorsio berhasil, orkiopeksi bilateral tetap diperlukan sebagai prosedur immediate, bukan elektif. Dua determinan penting adalah waktu antara onset gejala dengan detorsio, serta derajat putaran korda. Torsio lebih dari 360 derajat selama empat jam dapat menyebabkan atrofi testis berat, sementara torsio inkomplet 180-360 derajat selama 12 jam umumnya tidak menyebabkan atrofi.
Torsio Apendiks Testis dan Epididimis
Apendiks testis dan epididimis adalah tonjolan polipoid kecil yang melekat pada testis atau epididimis, merupakan sisa struktur duktus Mullerian atau Wolffian. Ketika mengalami torsio, apendiks ini dapat mengalami iskemia dan menimbulkan nyeri skrotum akut.
Berbeda dengan torsio testis, onset nyeri pada torsio apendiks lebih gradual dan progresif, biasanya lebih dari 24 jam. Pada pemeriksaan fisik, testis sendiri dapat diraba normal dengan letak yang normal pula. Jika ditemui pada fase awal, apendiks yang torsio dan edematosa dapat diraba pada kutub atas testis. Bila apendiks yang torsio mengalami ekimosis, dapat terlihat melalui kulit sebagai “blue-dot sign” yang patognomonik.
Ultrasonografi Doppler menunjukkan testis dengan perfusi normal, sering disertai hipervaskularitas di area apendiks. Kondisi ini bersifat self-limited dimana apendiks yang infark akan mengalami atrofi. Penatalaksanaan konservatif dengan analgetik anti-inflamasi biasanya cukup. Eksplorasi bedah hanya dilakukan pada kasus yang ambigu atau nyeri persisten, dengan tindakan eksisi apendiks tanpa perlu orkiopeksi.
Trauma Testis: Evaluasi dan Manajemen
Trauma Tumpul
Trauma tumpul dapat menyebabkan ruptur testis, hematoma intratestikular, kontusio testis, atau hematokel. Ruptur testis terjadi akibat laserasi tunika albuginea dengan kemungkinan ekstrusi parenkim testis. Insiden bervariasi tergantung kekuatan trauma, mekanisme cedera, dan mobilitas testis.
Pada pemeriksaan fisik ditemukan pembengkakan, nyeri tekan, atau ekimosis. Jika testis dapat diraba normal, kemungkinan ruptur kecil. Namun, penebalan dinding skrotum yang signifikan akibat edema atau hematoma dapat menyulitkan palpasi testis. Ultrasonografi membantu menentukan tingkat keparahan dengan menunjukkan hilangnya homogenitas internal testis yang marked.
Ruptur testis memerlukan perbaikan bedah. Hematokel yang besar dan nyeri dapat di-drainase. Sementara hematoma intratestikular atau kontusio lokal dengan tunika albuginea yang intak dapat diobservasi dengan istirahat, kompres dingin, dan analgetik.
Trauma Penetrasi
Setiap trauma penetrasi memerlukan eksplorasi bedah dengan debridemen konservatif jaringan non-viable. Manajemen luka lokal dengan debridemen ekstensif dan irigasi sangat penting untuk pemulihan skrotum. Rekonstruksi primer testis dan skrotum biasanya dapat dilakukan, dengan kemungkinan vaso-vasostomi mikrobedah sekunder setelah rehabilitasi.
Antibiotik profilaksis direkomendasikan dan profilaksis tetanus adalah wajib. Orkiektomi diindikasikan bila terdapat cedera mayor pada korda spermatika dengan devitalisasi organ, atau destruksi parenkim yang ekstensif sehingga tidak ada jaringan signifikan yang dapat diselamatkan.
Epididimitis dan Epididimo-Orkitis
Membedakan epididimitis dan orkitis pada pemeriksaan fisik memang sulit, namun sangat penting karena penatalaksaannya adalah nonsurgical. Epididimitis umumnya disebabkan infeksi. Pada pria di bawah 35 tahun dengan riwayat paparan infeksi menular seksual atau aktivitas seksual baru-baru ini, penyebab tersering adalah klamidia atau gonokokus. Sementara pada pria lebih tua dengan benign prostatic hyperplasia, riwayat infeksi saluran kemih, atau striktur uretra, penyebabnya adalah bakteri gram negatif terkait infeksi saluran kemih asendens.
Epididimitis juga dapat bersifat non-infeksi akibat efek samping obat, reflux urin dalam duktus ejakulatorius, atau ekstravasasi sperma dan cairan pasca-vasektomi. Onset nyeri biasanya lebih gradual dan progresif, lebih dari 24 jam. Pada pemeriksaan fisik, nyeri tekan terlokalisir di posterior dan lateral testis dimana epididimis biasanya berada.
Ultrasonografi menunjukkan epididimis yang membesar dan hipervaskular dengan aliran darah testis yang normal atau meningkat. Jika terjadi pembentukan abses, diperlukan drainase bedah. Pada epididimo-orkitis, infeksi meluas ke testis menyebabkan nyeri tekan dan pembesaran testis. Pada fase lanjut, dapat terbentuk massa konfluen di skrotum dengan edema dan fiksasi dinding skrotum yang mengobliterasi landmark anatomis normal.
Epididimo-orkitis lanjut dapat menyebabkan iskemia testis dengan gambaran ultrasonografi yang sangat mirip torsio testis, termasuk hilangnya aliran darah testis. Dalam situasi ini, eksplorasi bedah diperlukan untuk memastikan diagnosis. Penatalaksanaan konservatif meliputi antibiotik sesuai usia dan faktor risiko, antiinflamasi, analgetik, istirahat, dan elevasi skrotum.
Infeksi dan Inflamasi Dinding Skrotum
Infeksi Dinding Skrotum
Kondisi infeksi seperti selulitis dan fasiitis dapat dibedakan dari kondisi skrotum akut lainnya melalui pemeriksaan fisik yang cermat. Testis biasanya dapat diraba normal dan tidak nyeri tekan, sepanjang dilakukan palpasi tanpa kompresi dinding skrotum yang meradang.
Infeksi dapat berasal dari kista sebasea yang terinfeksi, folikulitis, atau kondisi kulit lainnya. Penatalaksanaan meliputi insisi dan drainase dengan packing kasa serta antibiotik spektrum luas. Gangren Fournier merupakan fasiitis nekrotisans pada skrotum dan lipat paha yang bersifat progresif cepat dan mengancam jiwa.
Predisposisi gangren Fournier antara lain perforasi uretra, abses periuretra, dan kondisi imunodefisiensi atau diabetes. Pemeriksaan fisik menunjukkan pembesaran difus, penebalan, dan eritema dinding skrotum, lipat paha, dan perineum, dengan bercak nekrotik hitam atau ekimotik. Krepitasi memberikan sensasi spons atau crackling dalam kulit skrotum atau perineum, menandakan mikroorganisme penghasil gas di bawahnya.
Jika tidak diobati, kondisi ini berkembang dalam hitungan jam menjadi sepsis bakterial yang overwhelming dengan tingkat mortalitas tinggi. Penatalaksanaan meliputi antibiotik spektrum luas serta drainase dan debridemen bedah yang urgent dan berulang.
Inflamasi Dinding Skrotum
Henoch-Schonlein Purpura merupakan vaskulitis dinding skrotum yang menyebabkan penebalan dan eritema tanpa infeksi. Edema skrotum idiopatik dan infeksi filaria jarang ditemukan di Amerika Serikat namun dapat menyebabkan pembengkakan skrotum kronik yang relatif tidak nyeri. Edema skrotum sekunder akibat hipoalbuminemia, hipertensi portal, atau limfadenopati juga jarang namun perlu dipertimbangkan.
Riwayat penyakit yang progresif lambat membantu membedakan kondisi ini dari kondisi akut klasik. Penatalaksanaan kondisi yang mendasari sangat penting dalam kasus-kasus ini.
Hernia Inguinalis Akut dan Kejadian Akut pada Kondisi Kronik
Nyeri dan pembengkakan yang melibatkan baik isi skrotum maupun area lipat paha harus mengarahkan diagnosis ke hernia inguinalis. Yang penting adalah membedakan hernia inguinalis inkarserata dari masalah skrotum yang kurang emergen seperti hidrokel, trauma skrotum, atau abses skrotum. Hernia inguinalis inkarserata yang melibatkan obstruksi usus merupakan darurat bedah sejati.
Pada kasus yang kurang akut, ultrasonografi lipat paha atau skrotum dapat memperjelas diagnosis. Sementara itu, kondisi kronik seperti spermatokel, hidrokel, tumor testis, atau varikokel dapat mengalami komplikasi akut berupa ruptur, perdarahan, infark, atau infeksi.
Anamnesis yang cermat, pemeriksaan fisik, dan ultrasonografi biasanya cukup untuk menegakkan diagnosis. Intervensi bedah urgent jarang diperlukan pada kelompok kondisi ini, kecuali terdapat komplikasi yang mengancam viabilitas testis.
Kesimpulan
Skrotum akut merupakan spektrum patologi yang luas dengan beberapa kondisi memerlukan eksplorasi bedah segera. Kondisi ini sangat time-sensitive dimana keterlambatan dapat berakibat kehilangan testis permanen. Anamnesis yang komprehensif, pemeriksaan fisik yang teliti, dan ultrasonografi Doppler merupakan pilar diagnosis. Namun, penilaian klinis tetap menjadi yang utama dan pemeriksaan pencitraan berfungsi sebagai pelengkap, bukan pengganti.
Kemampuan membedakan berbagai penyebab skrotum akut, terutama antara torsio testis yang memerlukan pembedahan segera dengan kondisi lain yang dapat ditangani konservatif, merupakan keterampilan kritis bagi setiap dokter yang menangani kegawatdaruratan. Dengan pemahaman yang baik tentang berbagai presentasi klinis dan pendekatan diagnostik yang sistematis, outcome pasien dengan skrotum akut dapat dioptimalkan.

Tinggalkan komentar